您的位置:

法临合同模板库,助您绕开合同的“坑”,降低法律风险

专业律师书写

可下载使用

标准格式,可打印

工程技术咨询服务合同2

2024-03-21

下载23次

技术服务合同

2024-03-19

下载8次

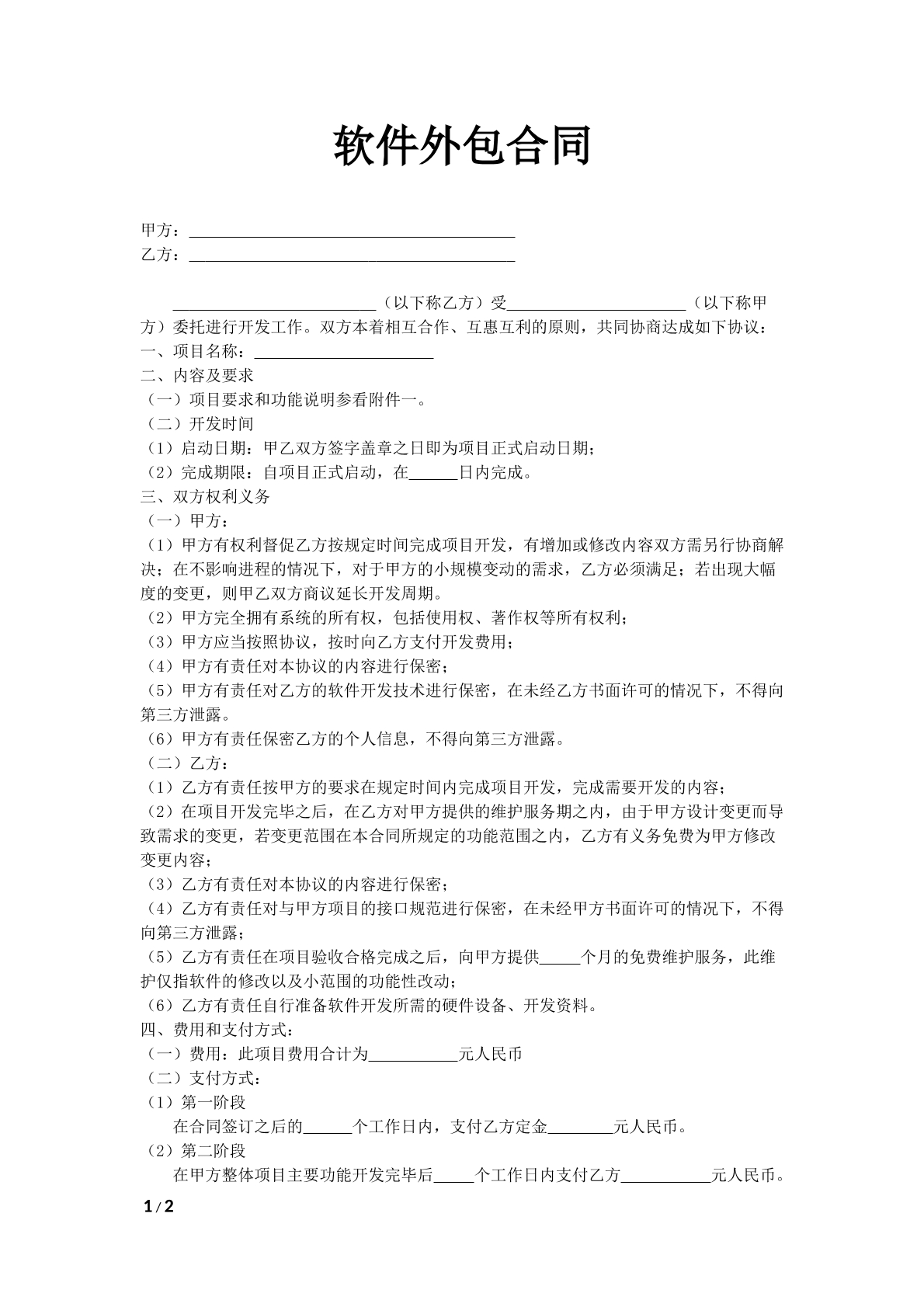
软件外包合同

2024-03-18

下载15次

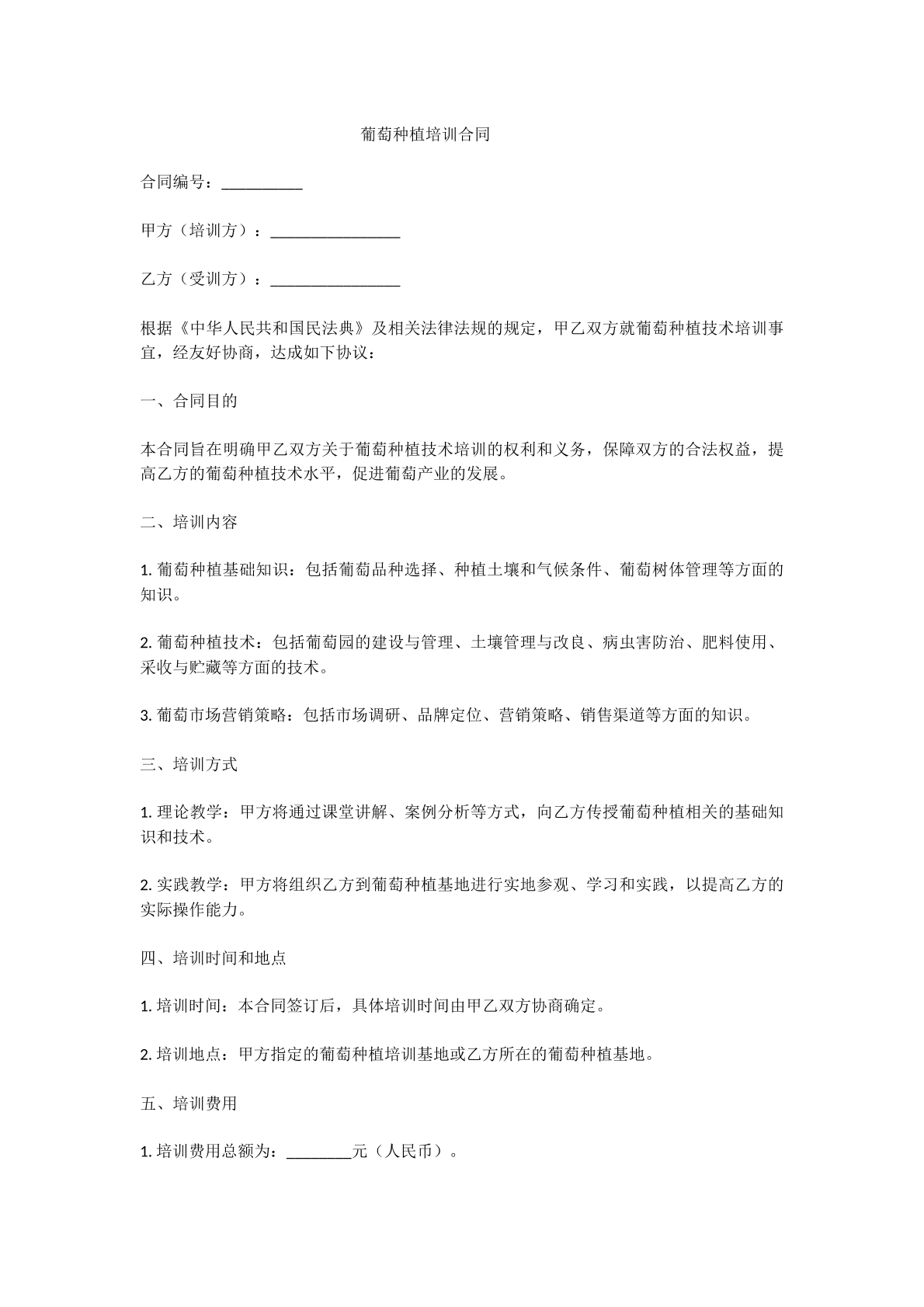
葡萄种植培训合同

2024-03-15

下载9次

技术合同数据保密协议

2024-03-14

下载6次

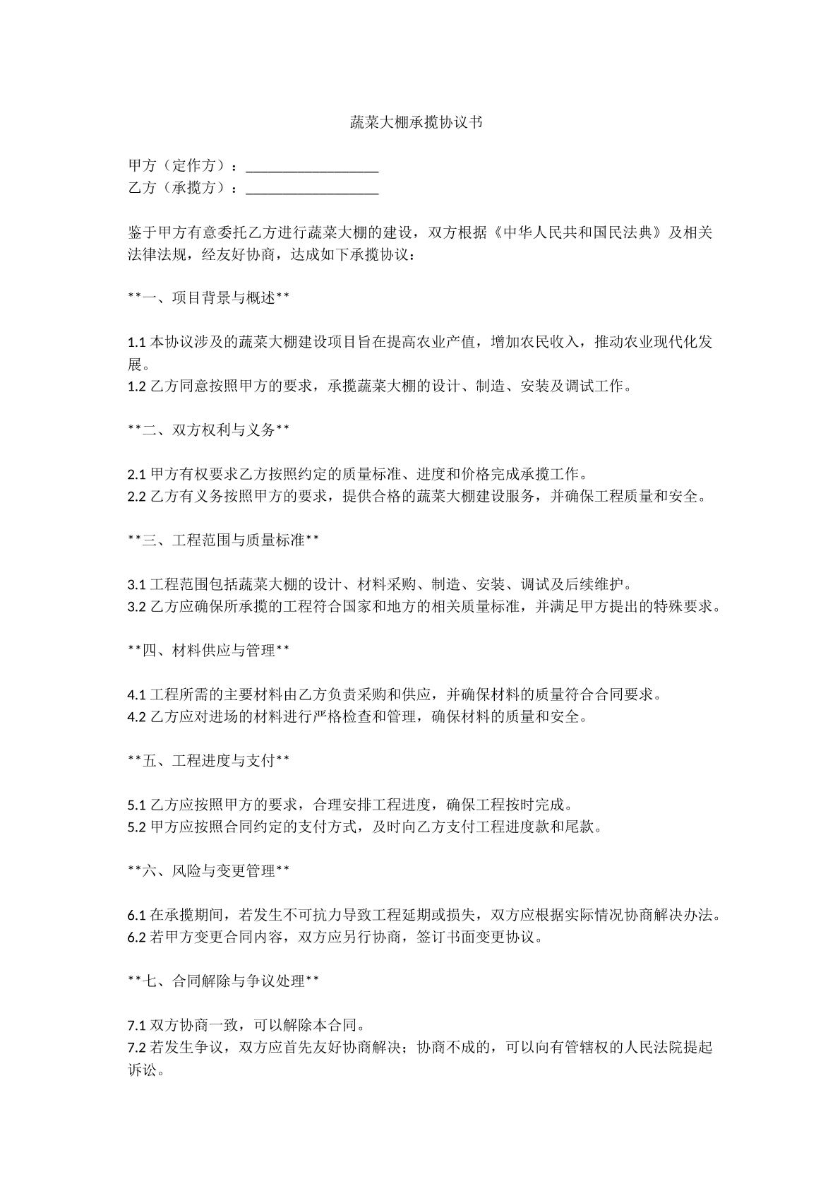
蔬菜大棚承揽协议

2024-03-14

下载18次

项目软件服务外包合同

2024-03-13

下载9次

软件人员外包合同

2024-03-13

下载11次

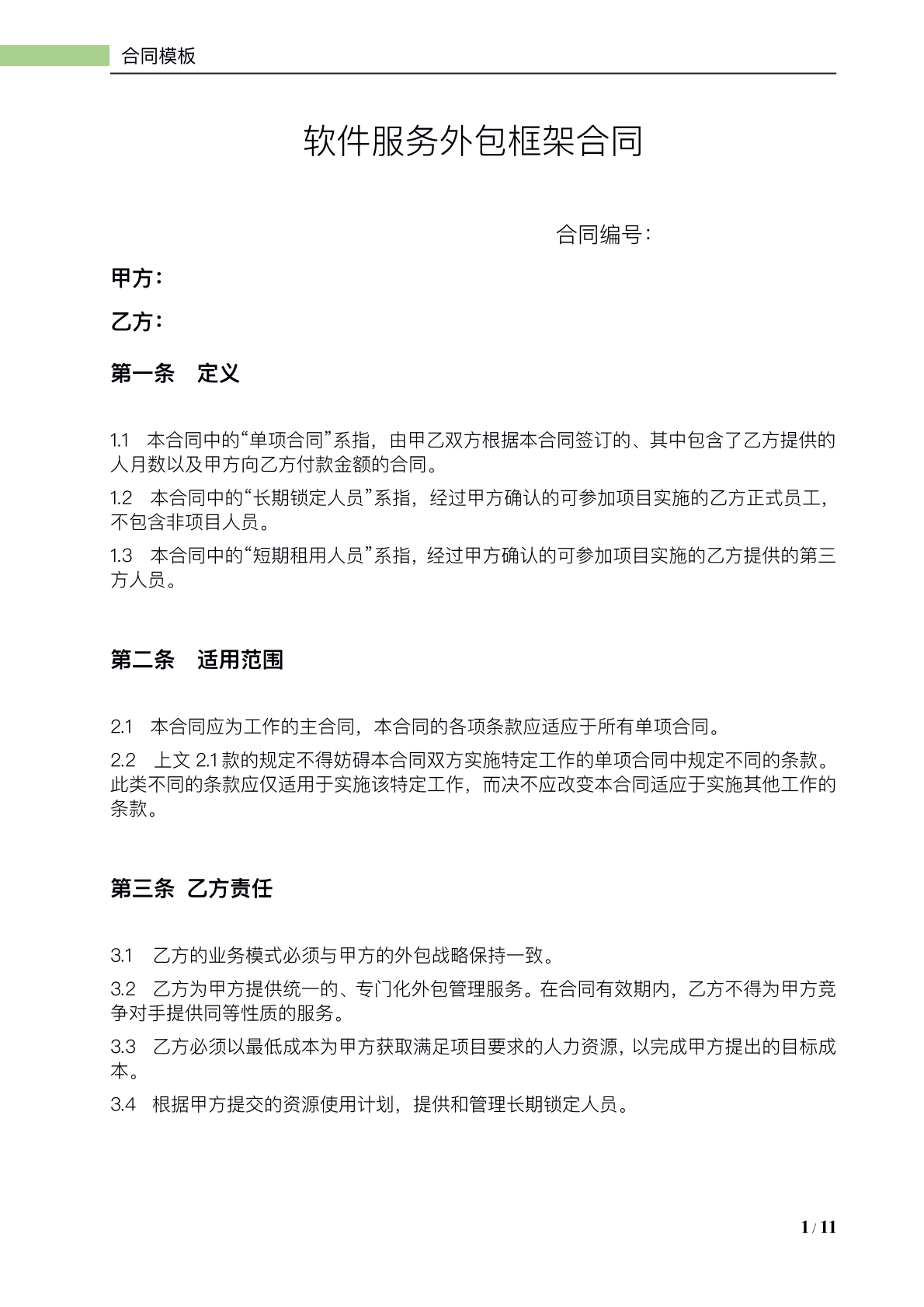
软件服务外包框架合同

2024-03-13

下载15次

冷库销售安装合同

2024-03-13

下载14次

域名注册合同

2024-03-13

下载12次

外包加工合同

2024-03-13

下载10次

互联网技术服务合同

2024-03-12

下载9次

软件技术服务合同

2024-03-12

下载15次

软件开发合同

2024-03-12

下载14次

Group 1321316468@2x.png
问题没解决?试试极速问律师吧
平台口碑律师,为您提供1对1专业解答
联系律师