热门城市:
按城市选择
A
B
C
D
E
F
G
H
J
K
L
M
N
P
Q
R
S
T
W
X
Y
Z
登录/注册
微信扫一扫,免费问律师
微信扫码,关注法临公众号
热门城市分站
专长类型
法律服务
法临合同模板库,助您绕开合同的“坑”,降低法律风险
专业律师书写
可下载使用
标准格式,可打印
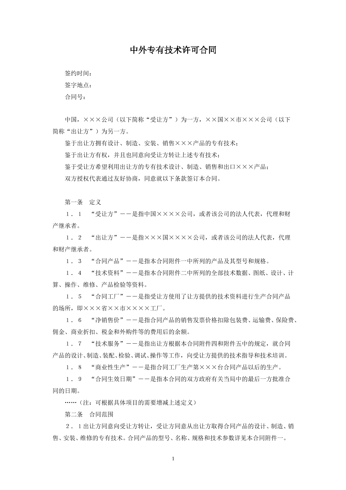
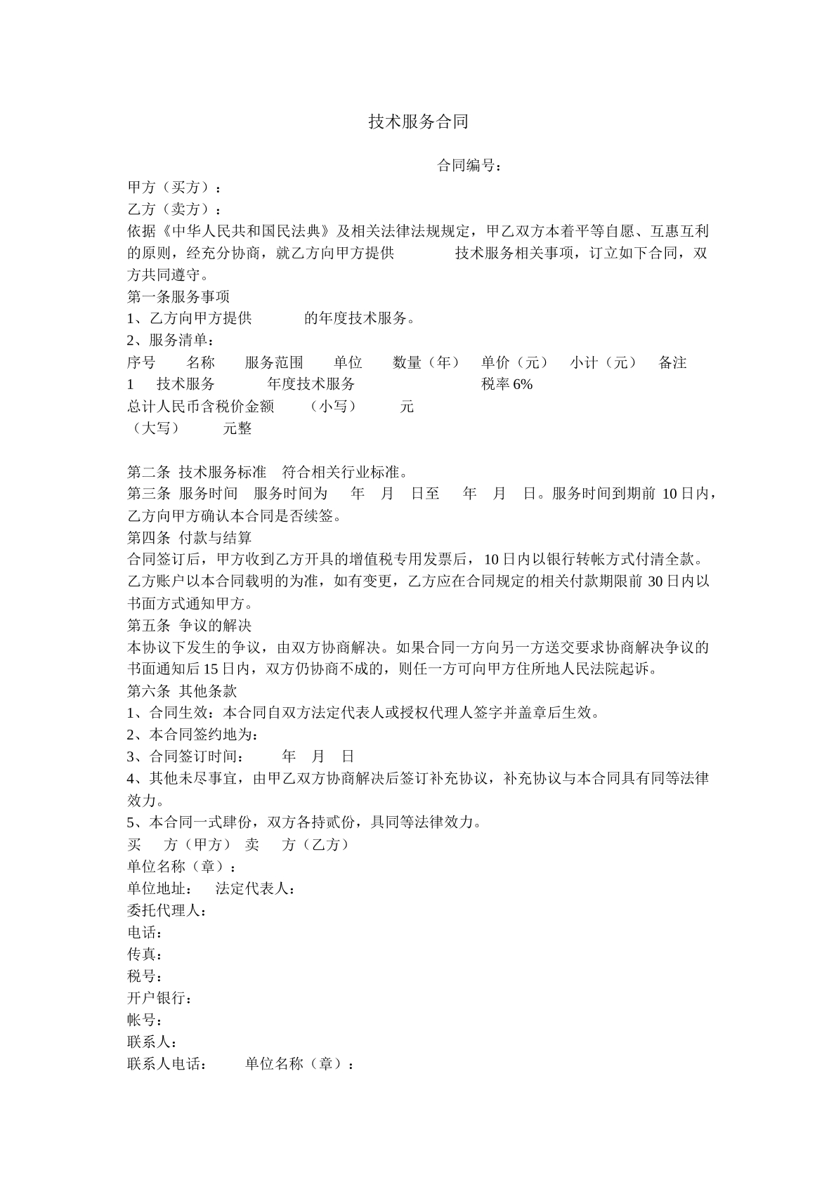
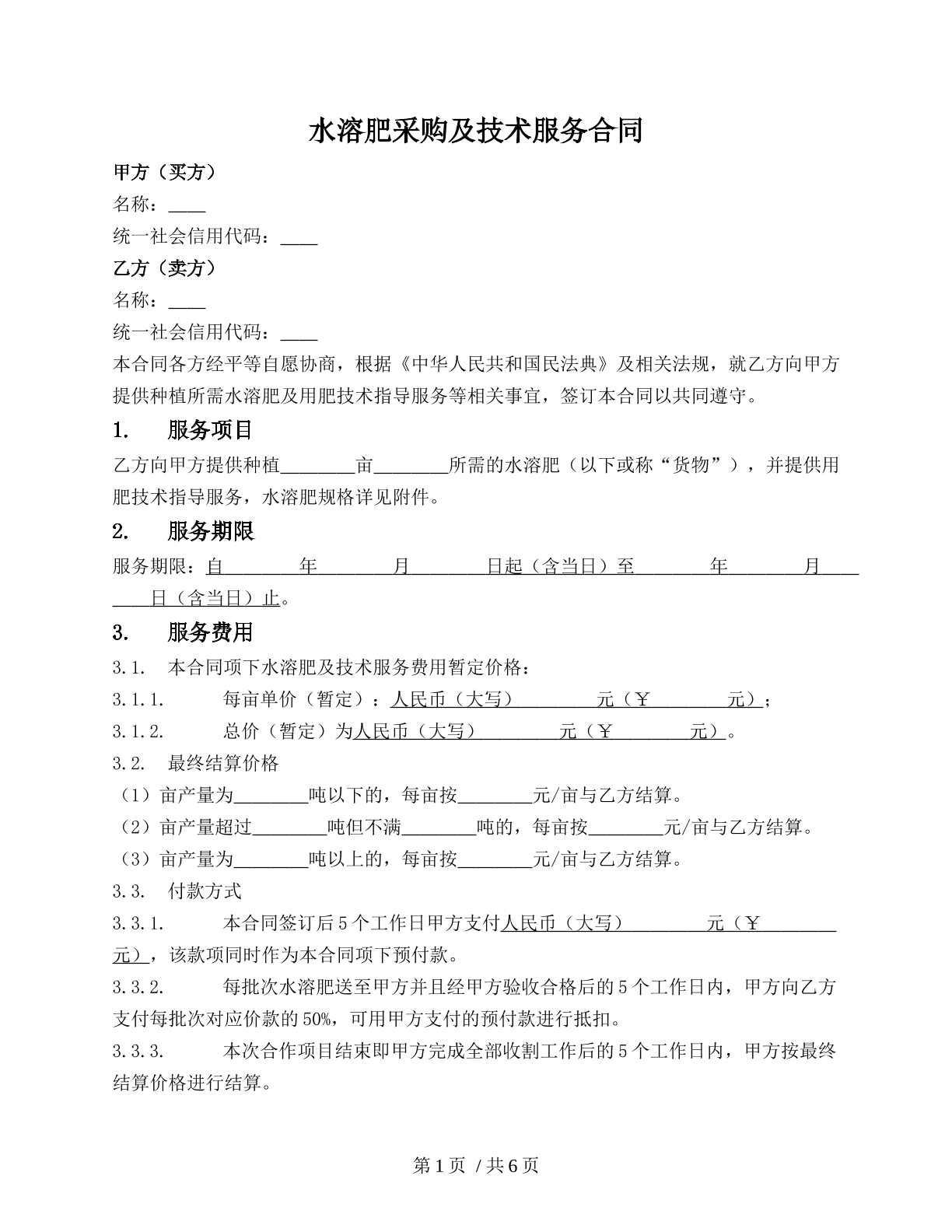
合同类型:
2024-02-21
下载10次
下载9次
下载13次
下载15次
2024-02-20
下载8次
下载4次
下载7次
下载6次
下载16次
下载12次
下载14次
2024-02-19