您的位置:
服务器租用协议书

服务器租用协议书

#租赁合同 2026-04-17 52次浏览 4次下载 106.1KB pdf

孙先格律师

广东格典律师事务所

售价¥9.89

下载文档
平台严格审核
专业律师书写
标准格式,可打印
有问题咨询律师
服务器租用协议书

¥9.89支付后可查看下载全文

声明:本文档由律师提供并上传,内容解释权归属内容提供方,若内容存在侵权,请联系平台客服举报下架。

相同类型合同模板

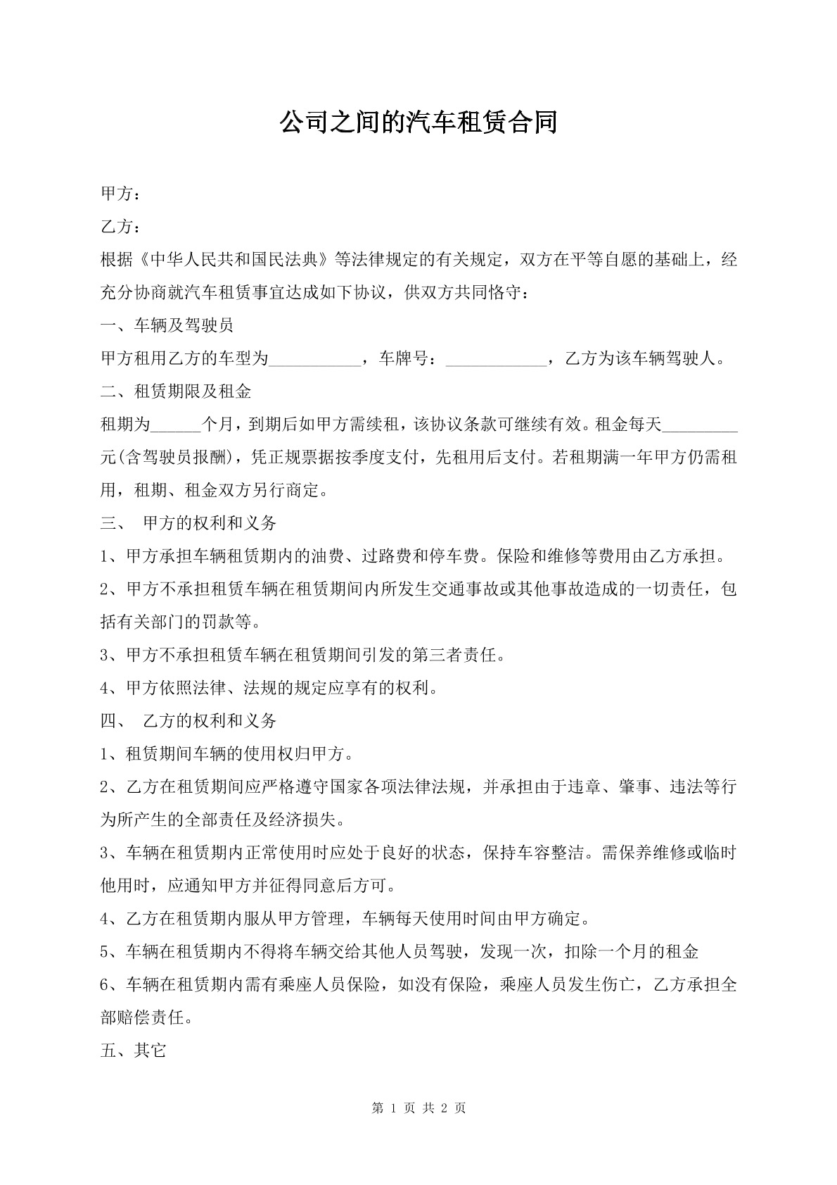
公司之间的汽车租赁合同

2026-04-17

下载4次

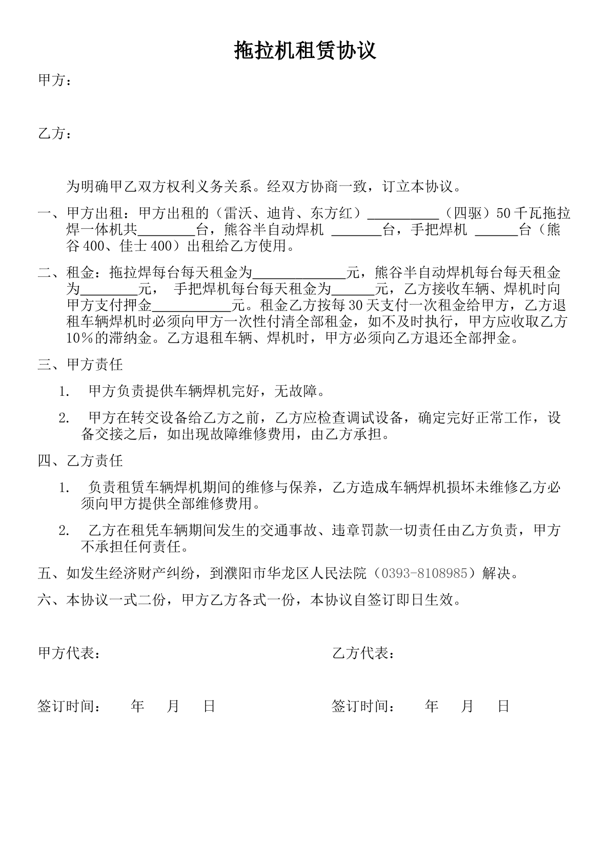
设备出租

2026-04-16

下载5次

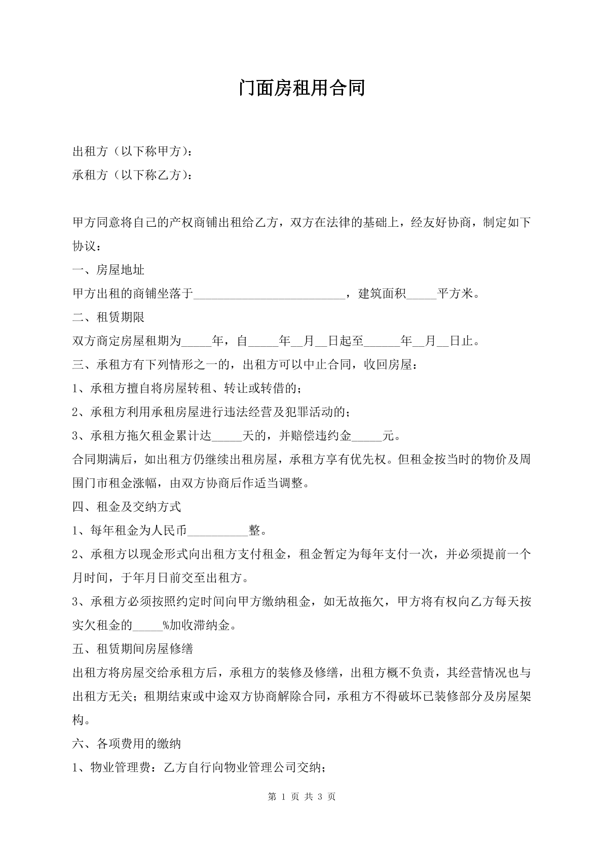
门面房租用合同

2026-04-16

下载2次

提升机租赁合同

2026-04-15

下载7次

公司之间的汽车租用合同

2026-04-15

下载4次

厂房租赁合同

2026-04-15

下载4次

公司之间的汽车租赁协议书

2026-04-14

下载4次

门面房租用协议书

2026-04-14

下载4次