您的位置:
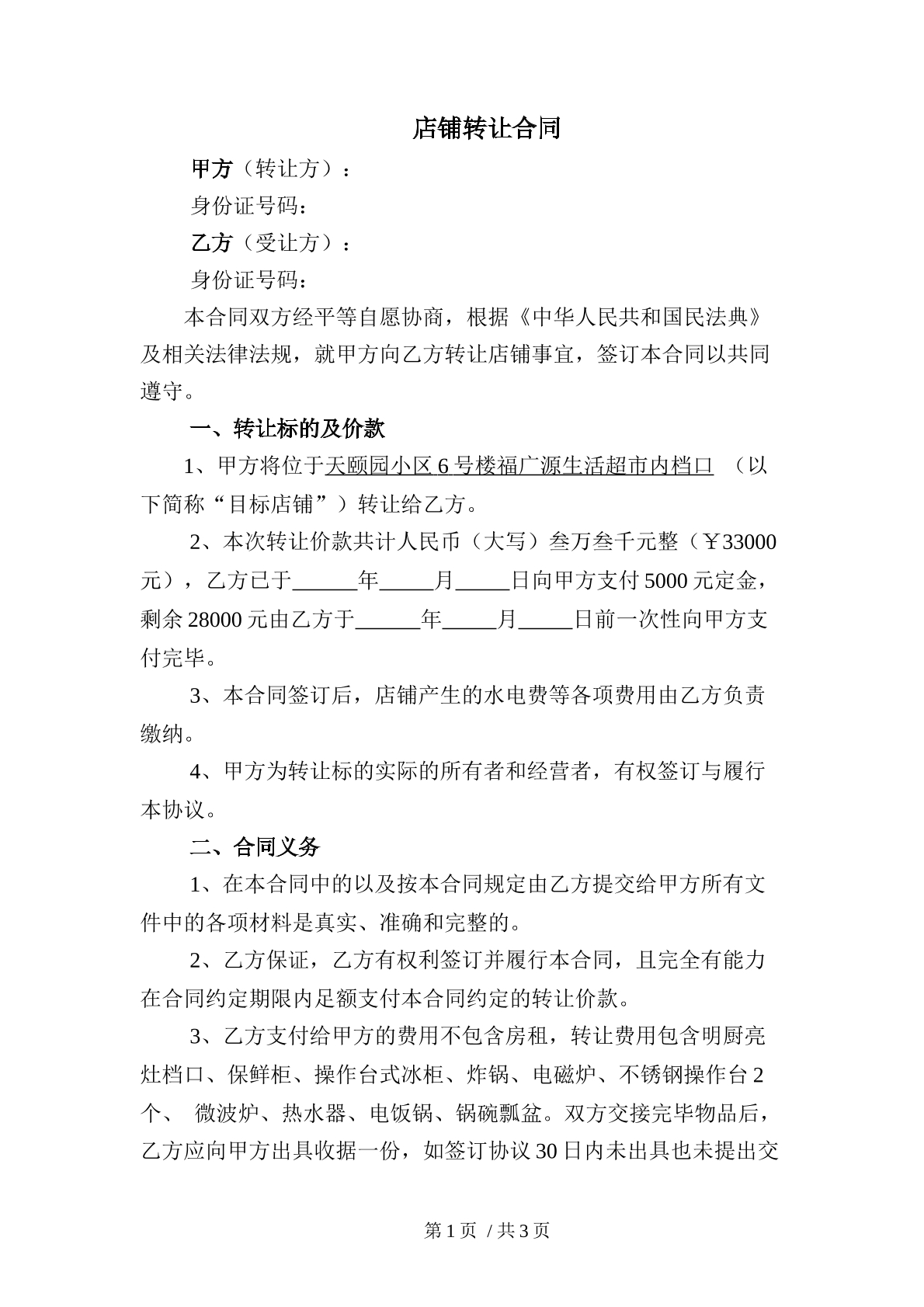
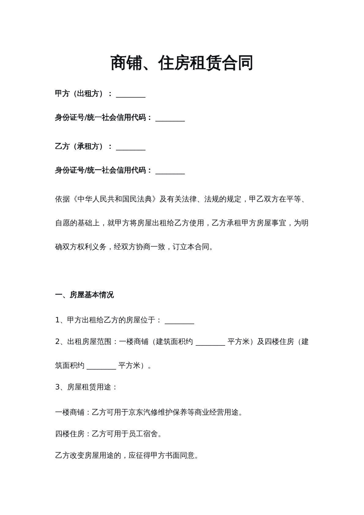
标准厂房租赁合同

标准厂房租赁合同

#租赁合同 2025-03-29 390次浏览 30次下载 24KB doc

张太锋律师

山东火天律师事务所

售价¥20.00

下载文档
平台严格审核
专业律师书写
标准格式,可打印
有问题咨询律师
标准厂房租赁合同

¥20.00支付后可查看下载全文

声明:本文档由律师提供并上传,内容解释权归属内容提供方,若内容存在侵权,请联系平台客服举报下架。

相同类型合同模板

 厂房租赁合同_甲方保护版.

2026-05-21

下载4次

 厂房租赁合同_乙方保护版

2026-05-21

下载3次

厂房租赁合同_平衡公允版

2026-05-21

下载4次

服务器租用合同专业版

2026-05-21

下载6次

农村土地租赁合同专业版

2026-05-21

下载6次

设备租赁合同标准版

2026-05-20

下载7次

房屋租赁合同(普通住宅)

2026-05-19

下载13次