您的位置:
广告发布合同书模板

广告发布合同书模板

#公民常用合同 2026-04-24 0次浏览 0次下载 34KB doc

王瑞律师

北京市两高律师事务所

售价¥10.00

下载文档
平台严格审核
专业律师书写
标准格式,可打印
有问题咨询律师
广告发布合同书模板

¥10.00支付后可查看下载全文

声明:本文档由律师提供并上传,内容解释权归属内容提供方,若内容存在侵权,请联系平台客服举报下架。

相同类型合同模板

承揽协议(含运输)

2026-04-24

下载0次

项目借款合同

2026-04-24

下载0次

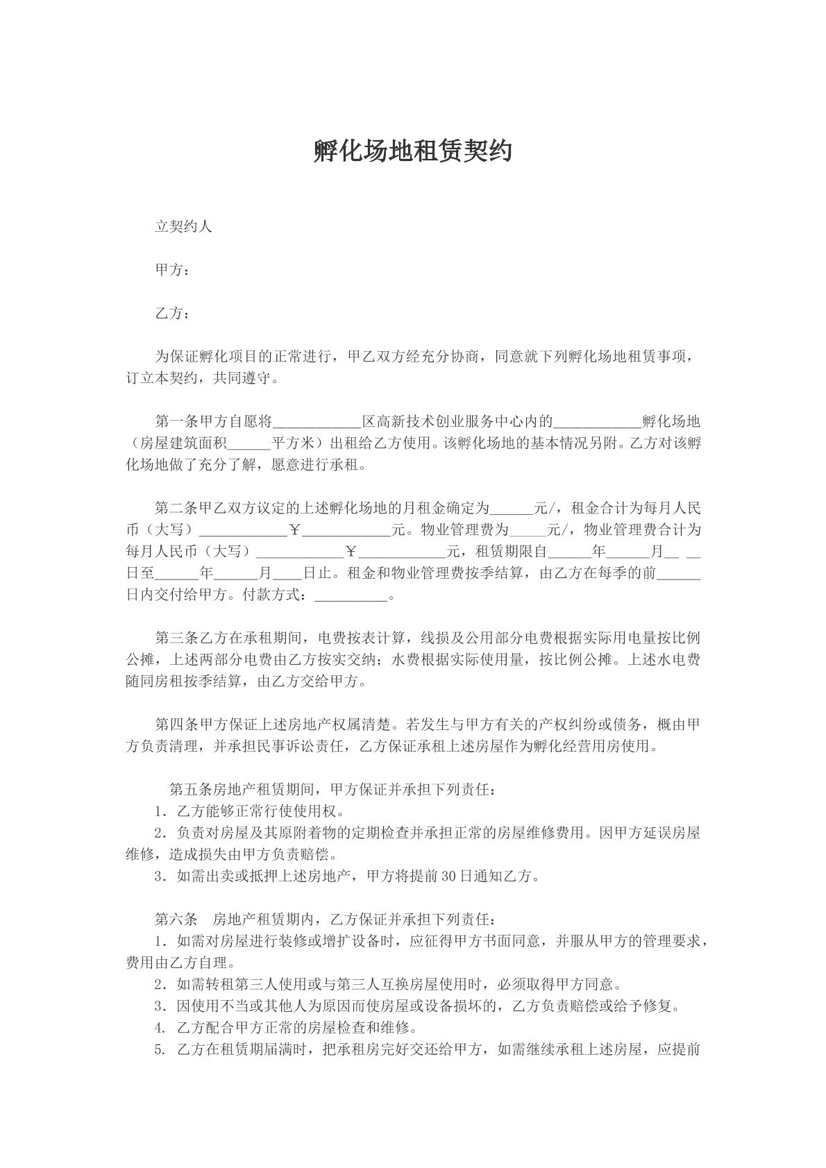
孵化场地租赁契约模版

2026-04-24

下载0次

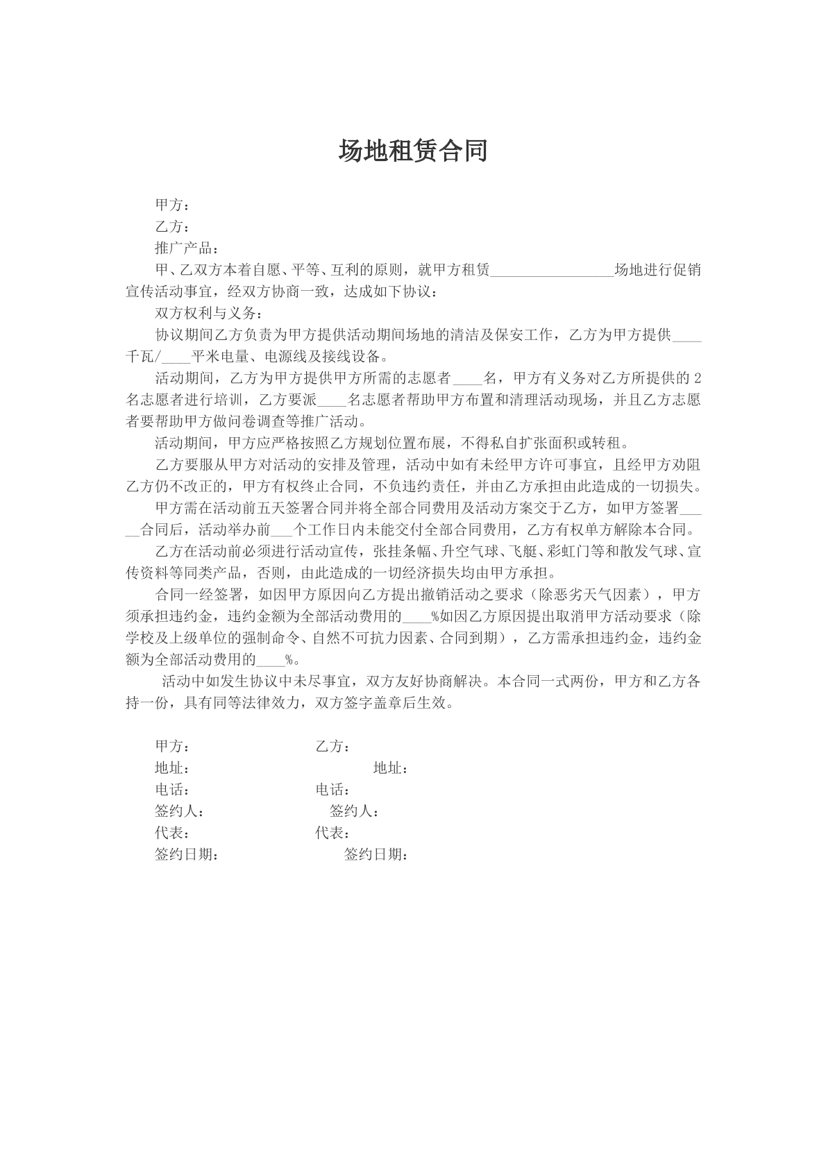
场地租赁合同模版

2026-04-24

下载3次

保证担保合同

2026-04-24

下载0次

境内旅游合同

2026-04-23

下载1次

节水项目管理合同

2026-04-23

下载2次

团队出境旅游合同2

2026-04-23

下载3次

最新发布合同模板

劳务合同

2026-04-24

下载0次

广告发布合同书模板

2026-04-24

下载0次

承揽协议(含运输)

2026-04-24

下载0次

项目借款合同

2026-04-24

下载0次