您的位置:
防静电地板合同(新)

防静电地板合同(新)

#建设工程 2026-04-23 0次浏览 0次下载 38.7KB doc

蒋昕赤律师

四川兴蓉(重庆)律师事务所

售价¥2.00

下载文档
平台严格审核
专业律师书写
标准格式,可打印
有问题咨询律师
防静电地板合同(新)

¥2.00支付后可查看下载全文

声明:本文档由律师提供并上传,内容解释权归属内容提供方,若内容存在侵权,请联系平台客服举报下架。

相同类型合同模板

工地施工安全协议书

2026-04-23

下载0次

地坪合同(新)

2026-04-23

下载1次

房屋翻修(新)

2026-04-23

下载0次

防水施工合同

2026-04-23

下载0次

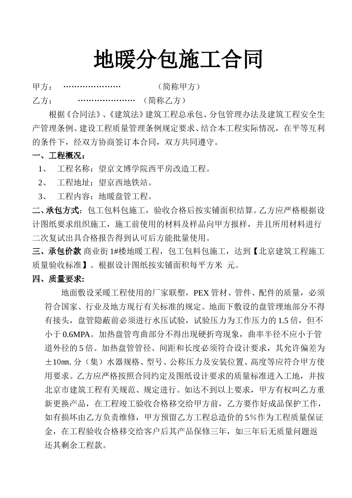
地暖分包

2026-04-22

下载4次

地暖安装

2026-04-22

下载0次

室内装修合同范本十三

2026-04-22

下载4次

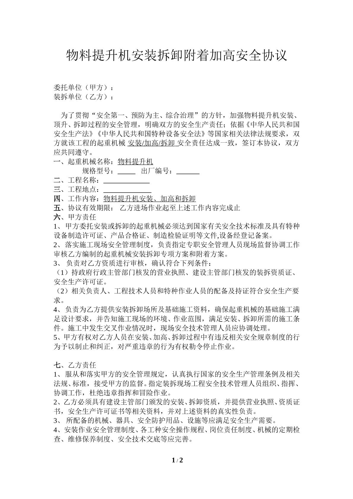
提升机装拆协议

2026-04-21

下载1次