您的位置:
婚介服务合同

婚介服务合同

#服务合同 2025-02-24 221次浏览 17次下载 8.4KB docx

赵凯律师

北京市炜衡(济南)律师事务所

售价¥9.90

下载文档
平台严格审核
专业律师书写
标准格式,可打印
有问题咨询律师
婚介服务合同

¥9.90支付后可查看下载全文

声明:本文档由律师提供并上传,内容解释权归属内容提供方,若内容存在侵权,请联系平台客服举报下架。

相同类型合同模板

数据保密协议书范本十二

2026-04-23

下载0次

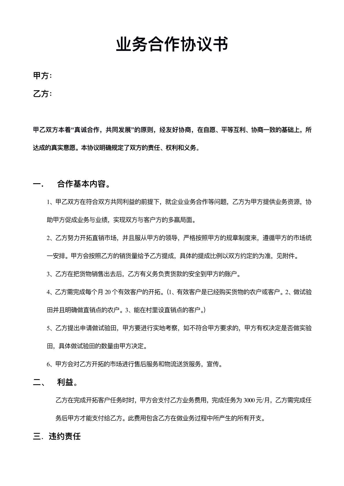
公司业务合作协议书

2026-04-23

下载0次

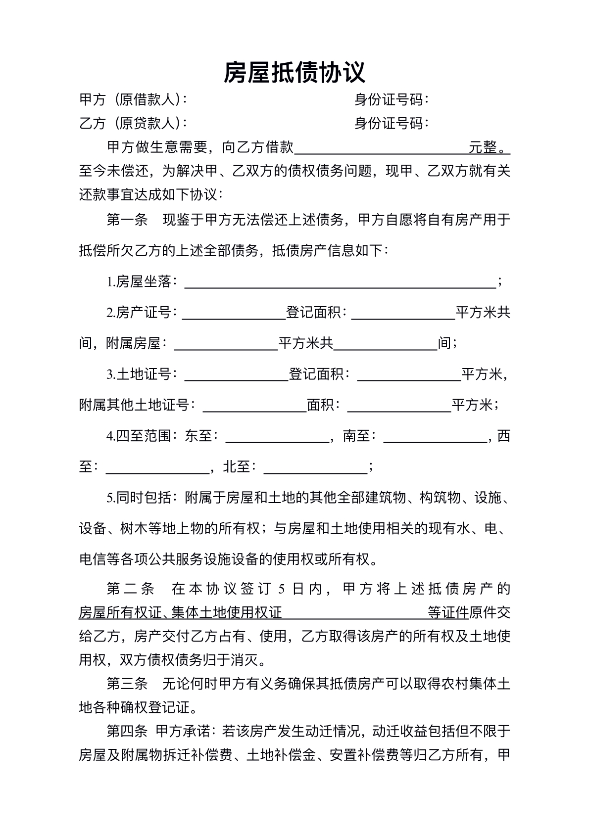
房屋抵债协议书

2026-04-23

下载0次

免责条款协议书

2026-04-22

下载3次

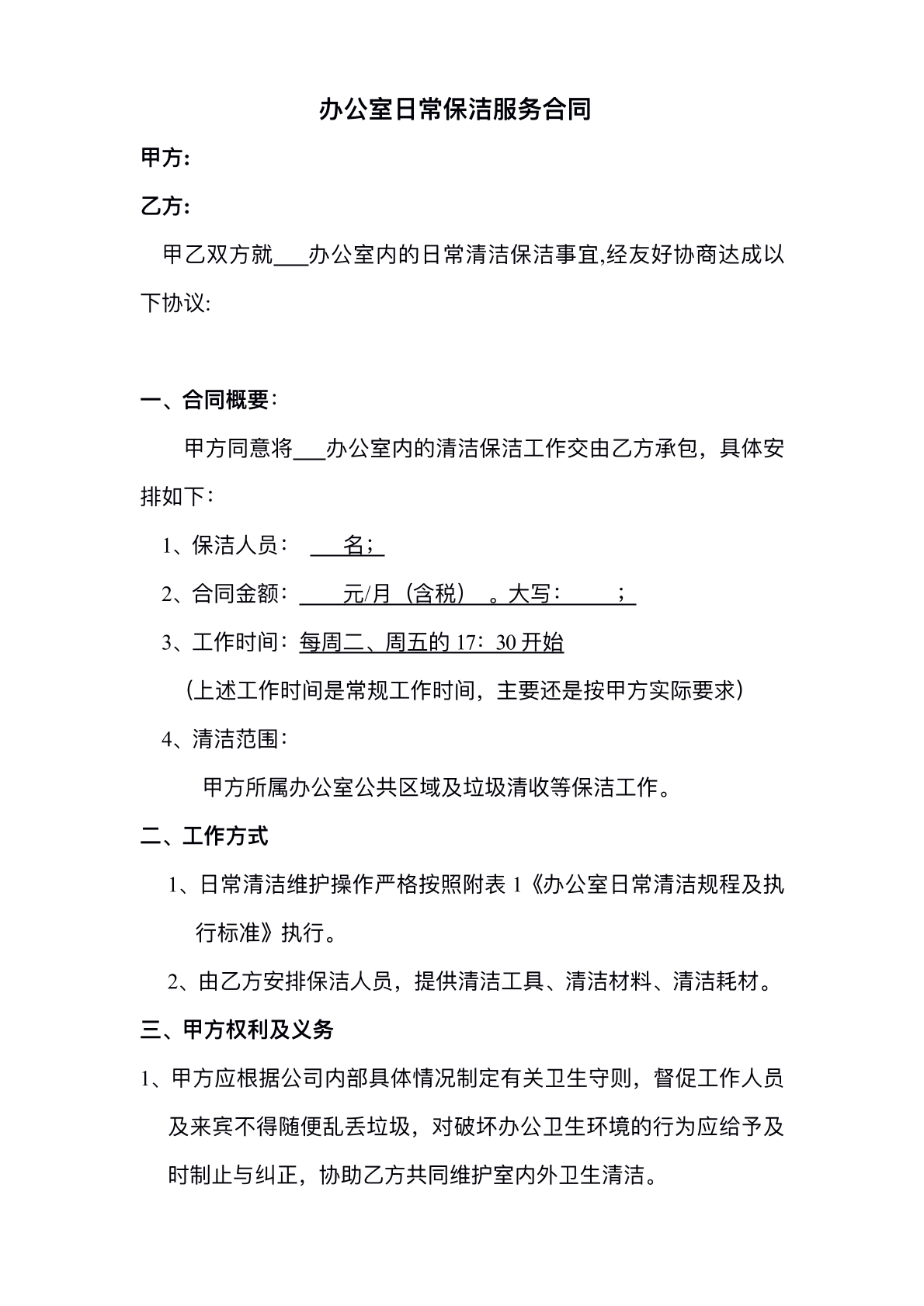
日常保洁服务协议书

2026-04-22

下载4次

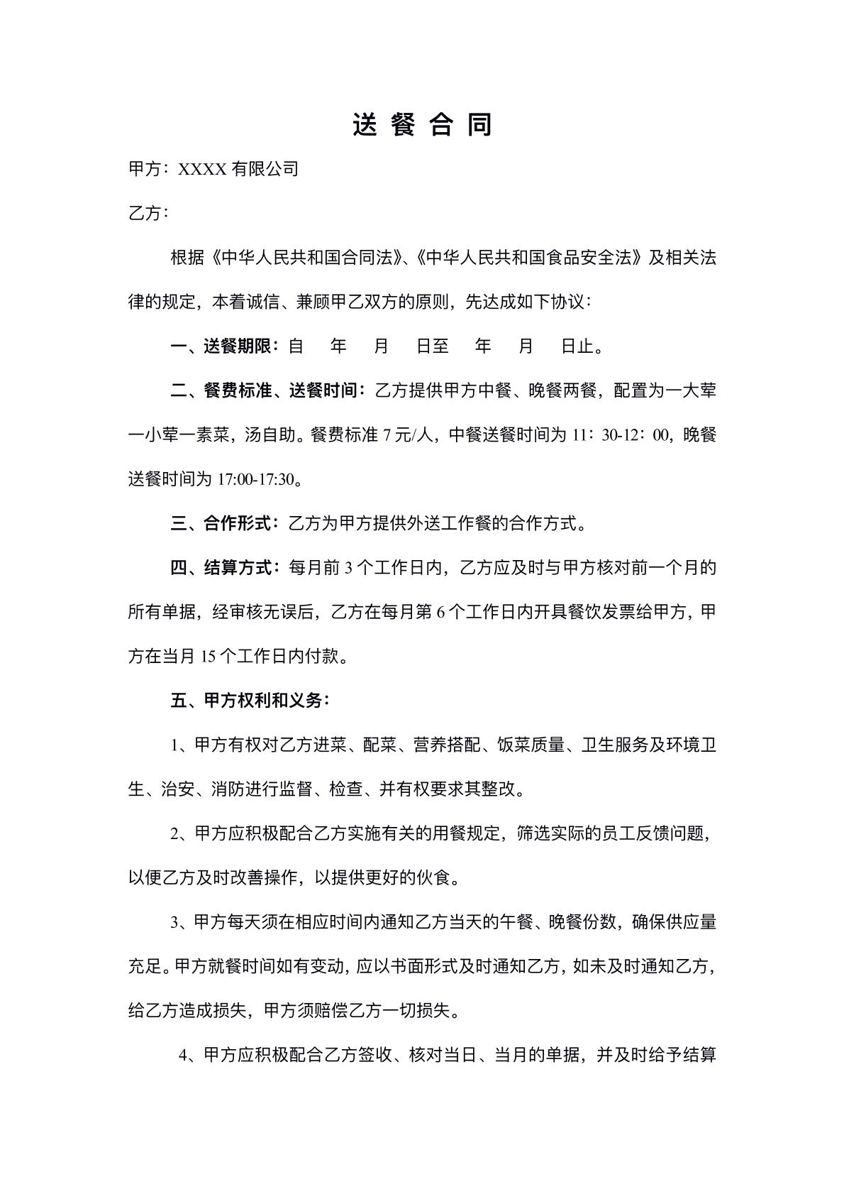
单位送餐协议书

2026-04-22

下载5次

情侣财产分割协议书

2026-04-21

下载3次

居间服务协议书

2026-04-21

下载3次