您的位置:

法临合同模板库,助您绕开合同的“坑”,降低法律风险

专业律师书写

可下载使用

标准格式,可打印

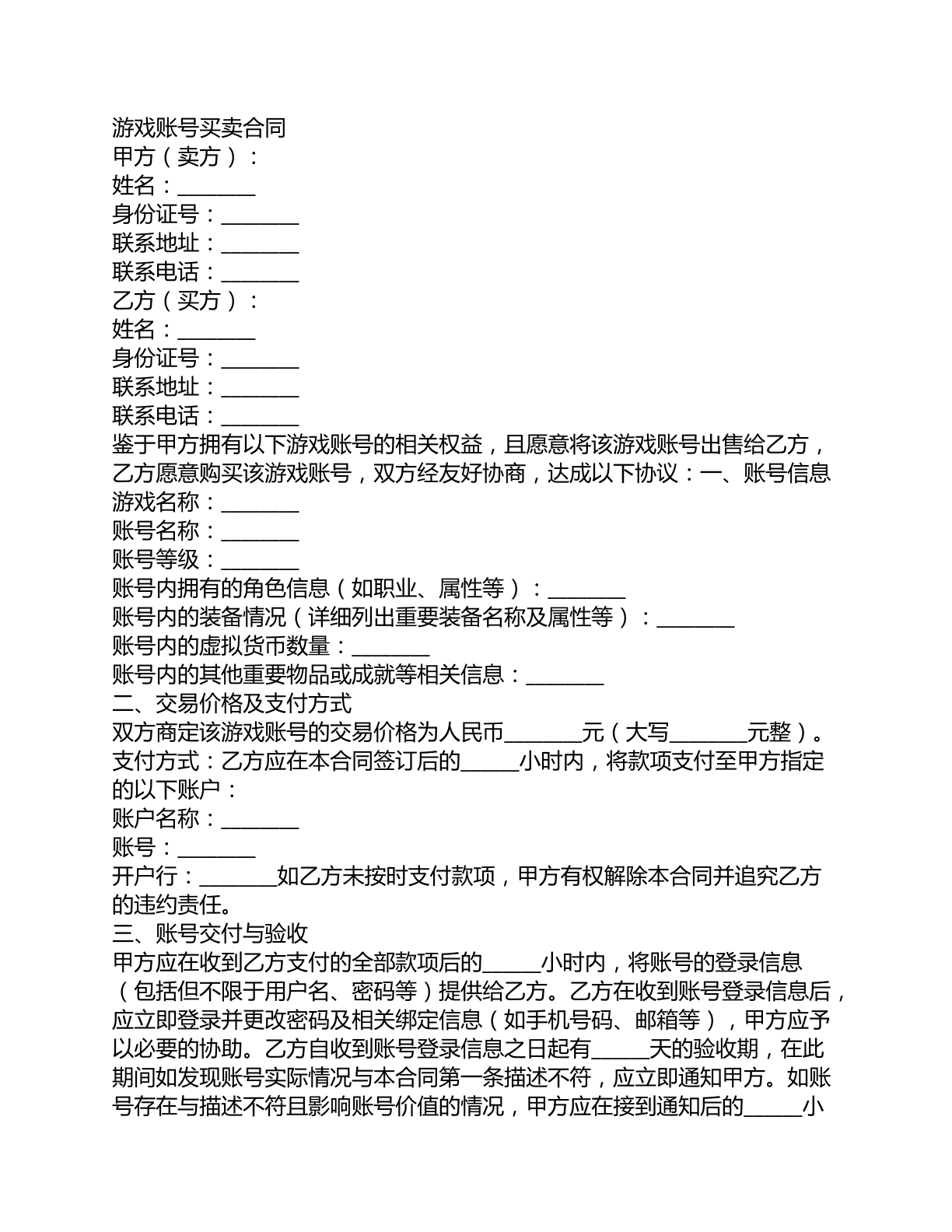
整厂设备买 卖合同

2025-12-08

下载31次

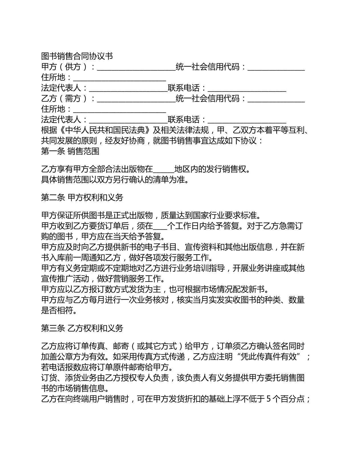
国际贸易买 卖合同

2025-12-08

下载28次

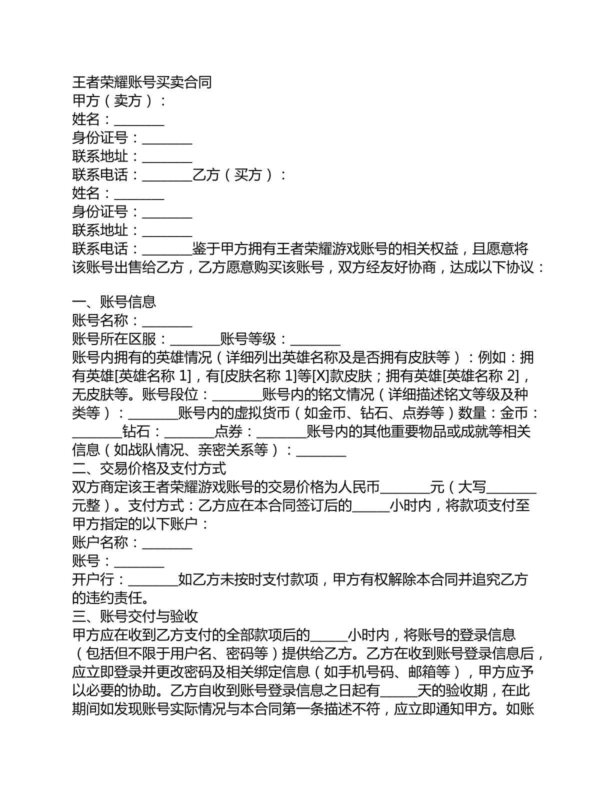
二手房 买卖合同

2025-12-03

下载31次

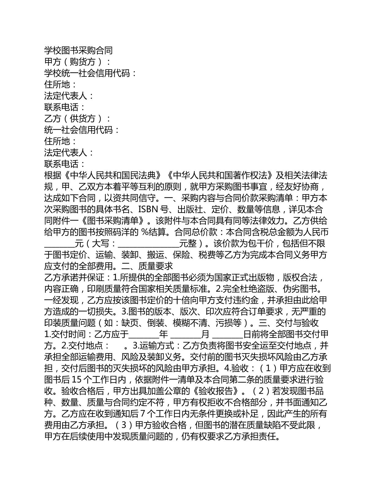
电梯买 卖合同

2025-12-02

下载32次

苹果 买卖合同

2025-11-28

下载7次

二手挖掘机买卖协议

2025-11-27

下载26次

汽车转让合同

2025-11-26

下载14次

牛 蛙买卖合同

2025-11-24

下载15次

玻 璃买卖合同

2025-11-24

下载25次

电 梯买卖合同

2025-11-24

下载20次

二手挖掘机出售合同

2025-11-24

下载9次

玻璃买卖合同

2025-11-21

下载17次

电梯买卖合同

2025-11-21

下载23次

汽车买卖合同

2025-11-21

下载25次

汽车转让协议书

2025-11-21

下载12次

Group 1321316468@2x.png
问题没解决?试试极速问律师吧
平台口碑律师,为您提供1对1专业解答
联系律师