您的位置:

法临合同模板库,助您绕开合同的“坑”,降低法律风险

专业律师书写

可下载使用

标准格式,可打印

借款民事起诉状

2025-07-21

下载35次

民事证据清单模板

2025-07-21

下载44次

民事答辩状模板

2025-07-21

下载38次

民事起诉状模板

2025-07-21

下载44次

企业管理咨询合同7

2025-07-19

下载18次

工程设计咨询合同4

2025-07-19

下载14次

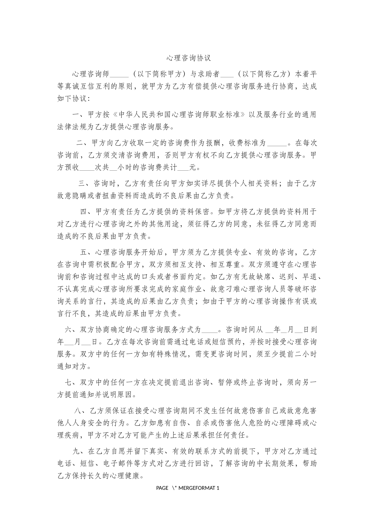
心理咨询协议4

2025-07-19

下载7次

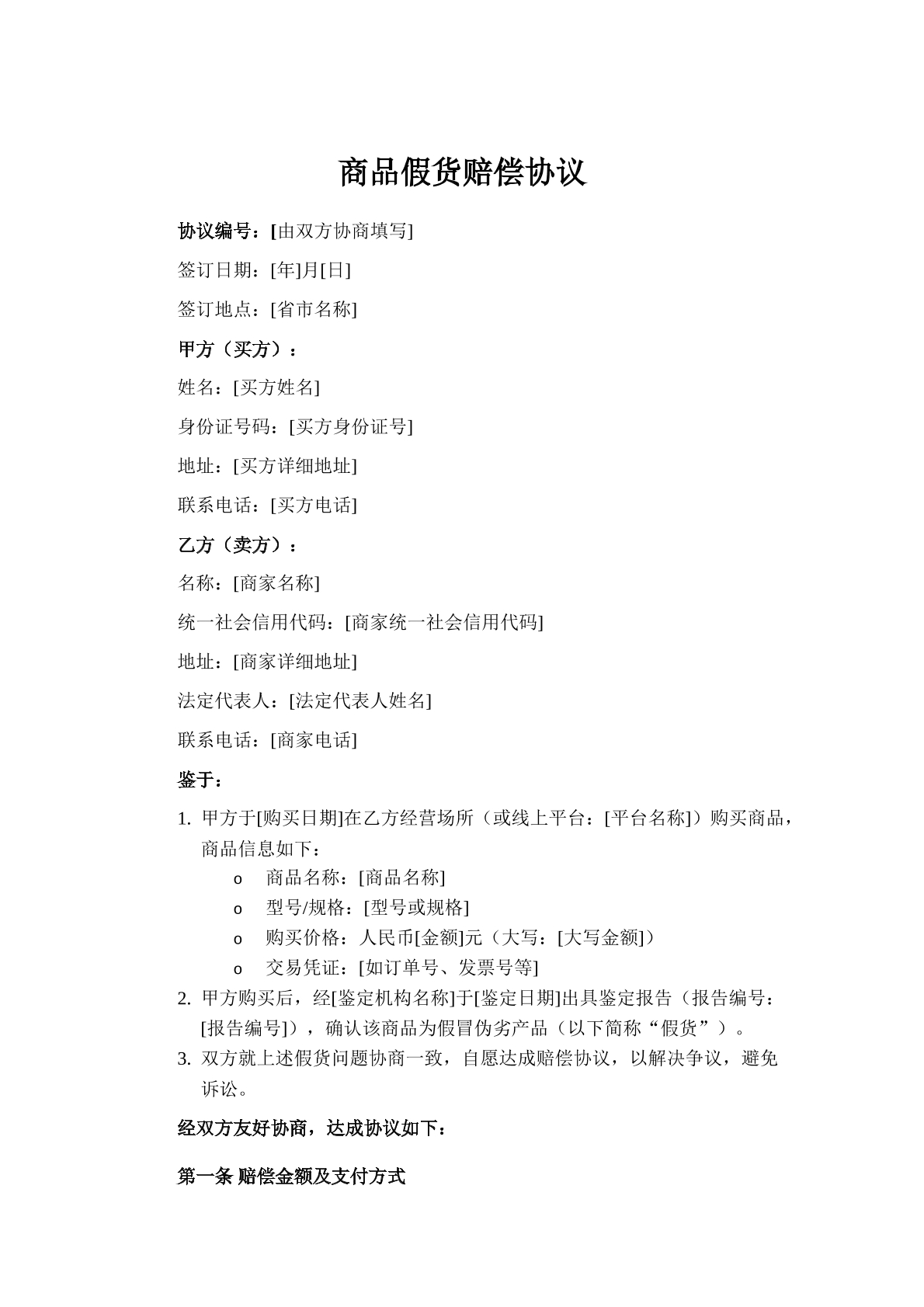
商品假货赔偿协议

2025-07-19

下载7次

假酒维权赔偿协商协议

2025-07-19

下载7次

网络购物线上和解协议书

2025-07-19

下载7次

和解协议(学校版)

2025-07-18

下载1次

和解协议(在校伤人版)

2025-07-18

下载2次

和解协议(在校受伤版)

2025-07-18

下载2次

银行房产抵押合同1

2025-07-16

下载10次

金融租赁申请书6

2025-07-16

下载8次

Group 1321316468@2x.png
问题没解决?试试极速问律师吧
平台口碑律师,为您提供1对1专业解答
联系律师