您的位置:
室内设计合同

室内设计合同

#公民常用合同 2024-09-30 2002次浏览 154次下载 302.6KB pdf

鞠宏林律师

吉林享和律师事务所

售价¥20.00

下载文档
平台严格审核
专业律师书写
标准格式,可打印
有问题咨询律师
室内设计合同

¥20.00支付后可查看下载全文

声明:本文档由律师提供并上传,内容解释权归属内容提供方,若内容存在侵权,请联系平台客服举报下架。

相同类型合同模板

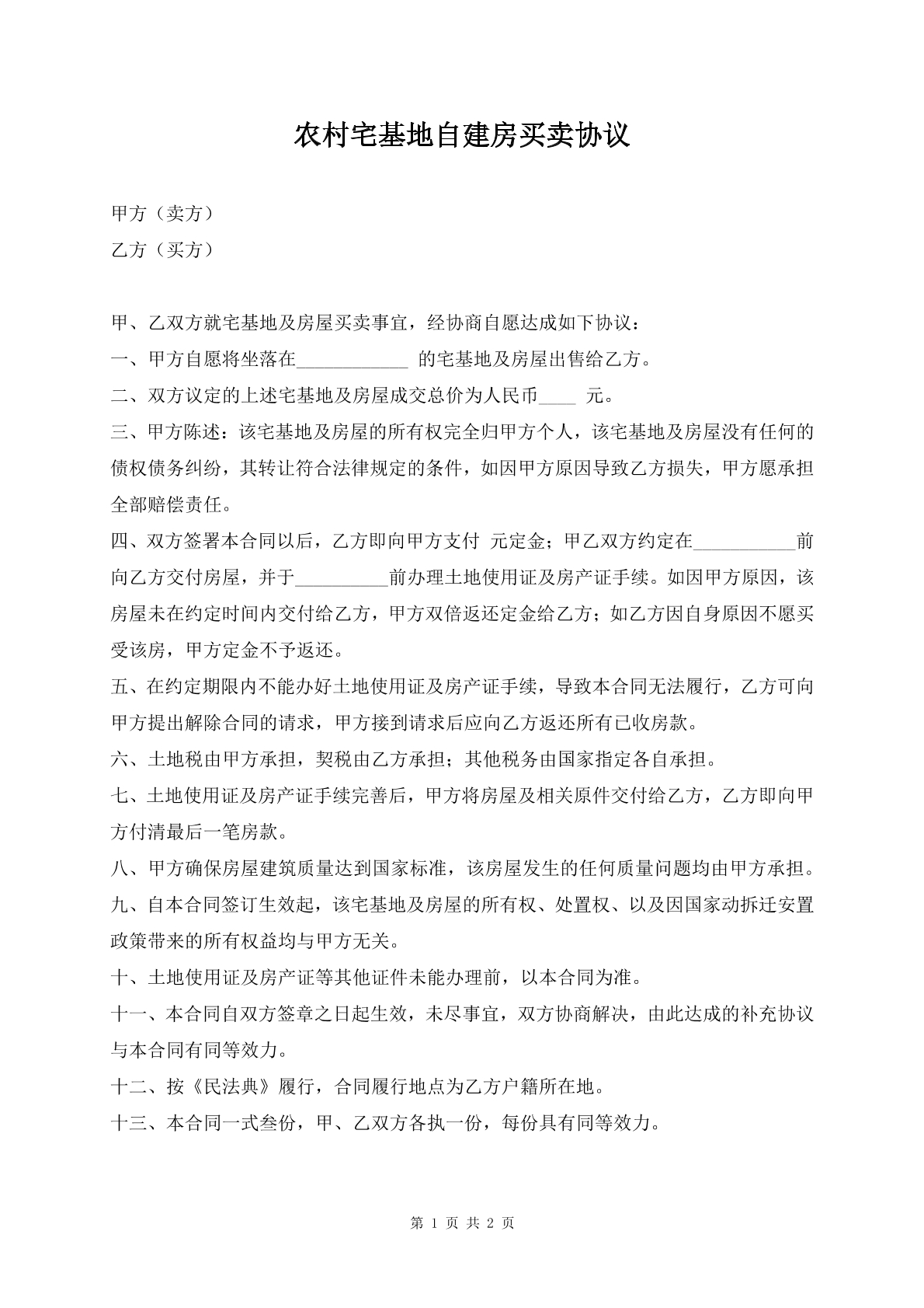
农村宅基地自建房买卖协议

2026-04-15

下载0次

墙体绘画合同书

2026-04-15

下载0次

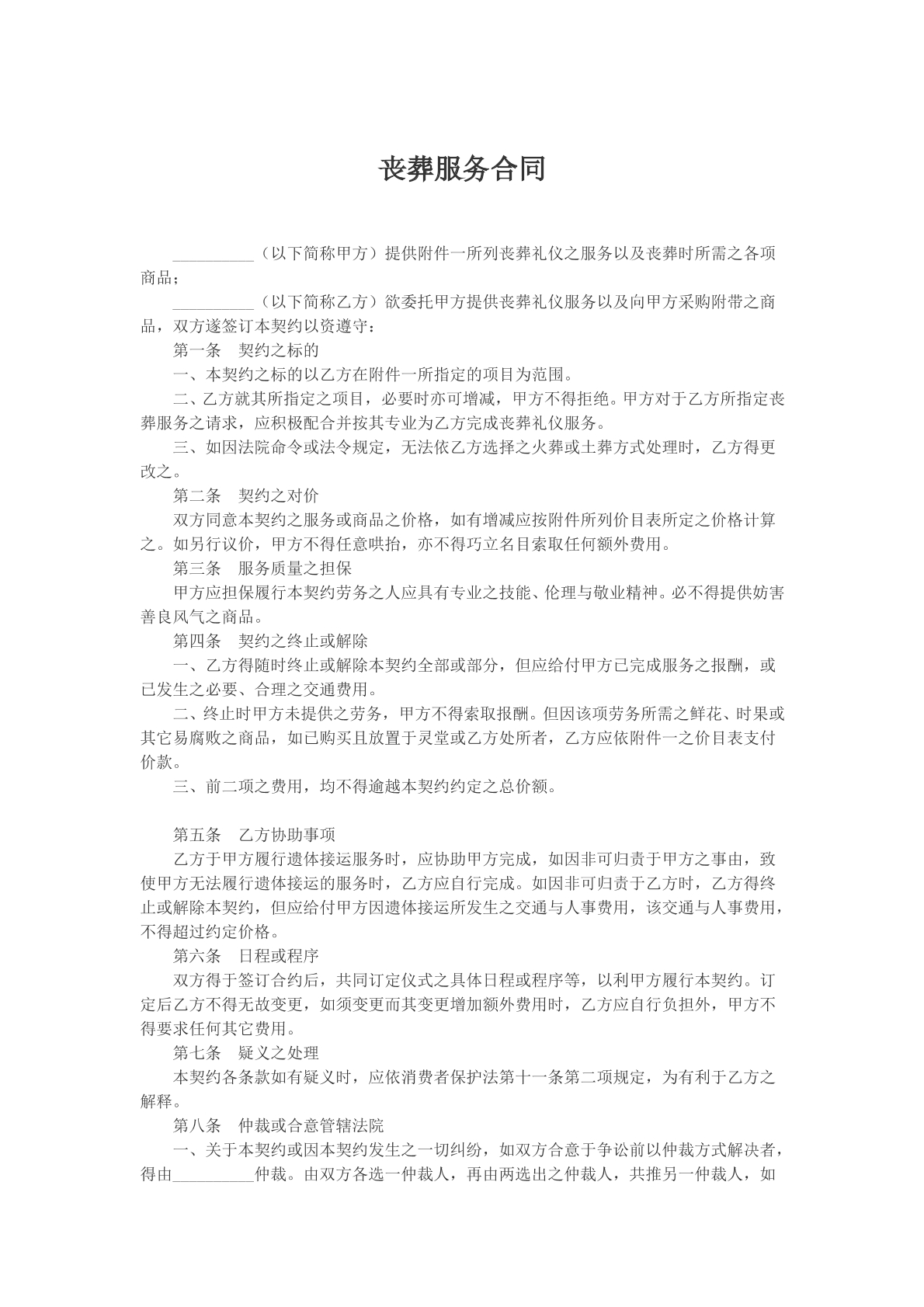
丧葬服务合同

2026-04-15

下载0次

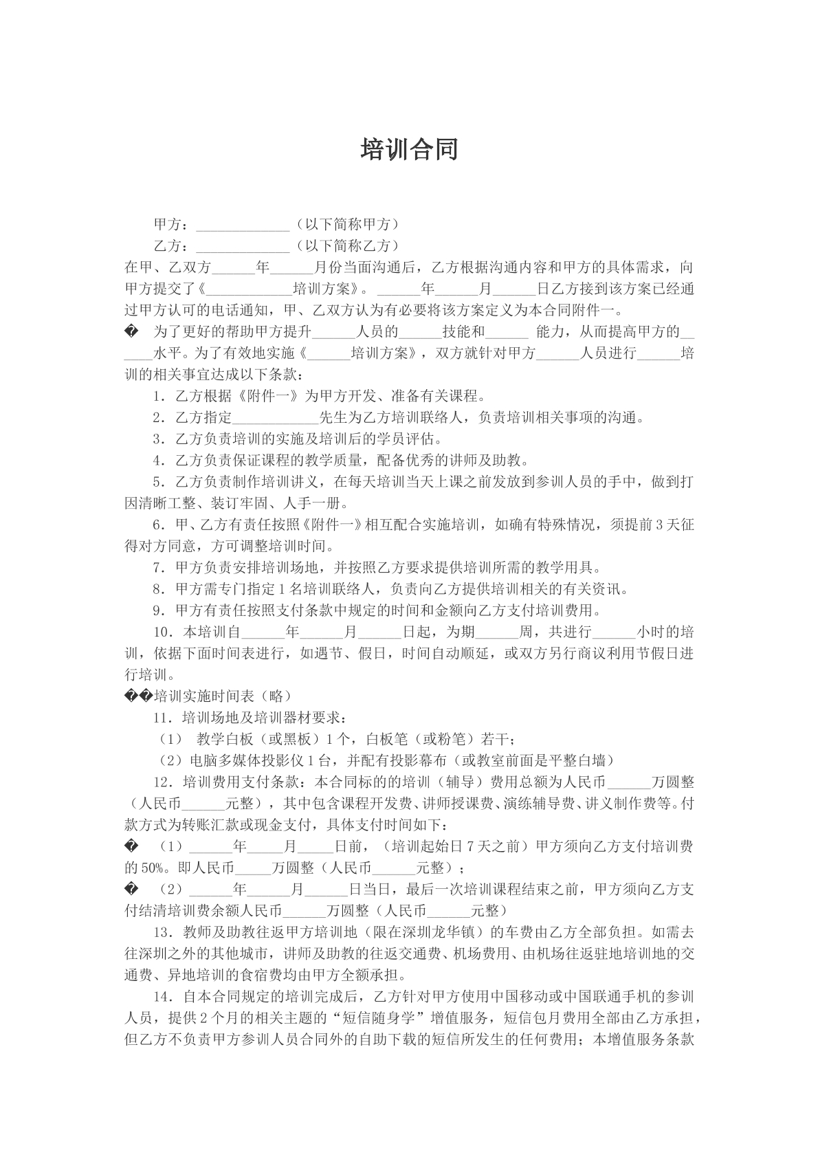
培训合同参考模版

2026-04-15

下载0次

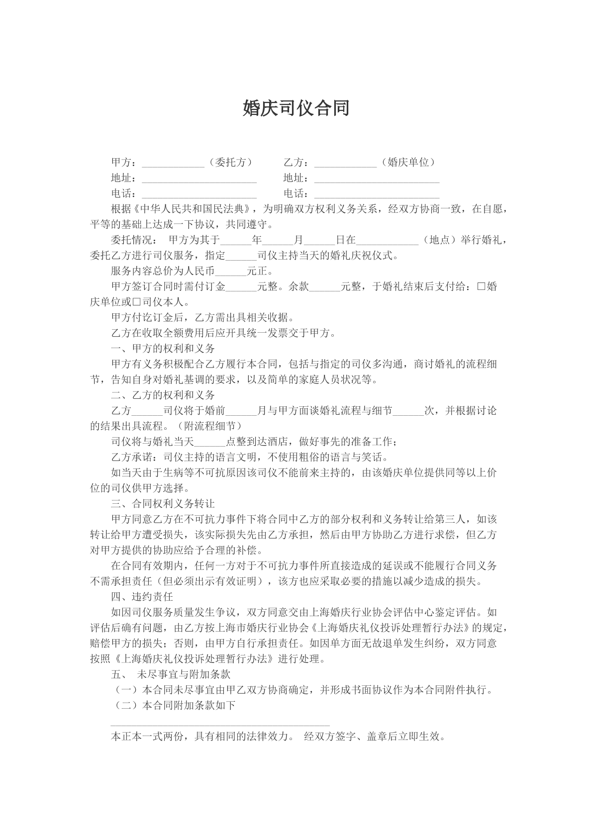
婚庆司仪合同

2026-04-15

下载0次

租赁合同书(场地租赁)

2026-04-14

下载1次

劳动合同书(个体工商户适用)

2026-04-14

下载0次

工厂转让协议书参考模板

2026-04-14

下载0次